根据教育部、陕西省教育考试院有关文件精神及学校相关规定,在确保公平性、科学性的基础上,结合学院实际,经研究生招生工作组审定,特制定本细则。
一、接收调剂类型及专业

依托我院培养的卓越工程师学院化学工程(085602)专业及非全日制研究生管理中心化学工程(085602)专业,复试要求依照本细则执行。
二、调剂方式
我院接收所有调剂考生(含报考“退役大学生士兵”专项计划与普通计划之间调剂的考生等)均须通过教育部全国硕士生招生复试调剂服务系统(以下简称“调剂服务系统”)。
三、调剂基本要求
1.初试成绩符合学校划定的复试分数线。
2.符合我校招生简章规定的报考条件。
3.第一志愿报考学科专业与调入学科专业相同或相近,且在同一学科门类。
4.初试科目与调入学科专业初试科目相同、相近,其中初试全国统一命题科目应与调入学科专业全国统一命题科目相同、相近;
5.初试科目中含统考数学的专业,不接收未统考数学的考生调剂;初试科目含统考英语科目的专业,不接收其他语种考生调剂。
6.第一志愿报考工商管理、公共管理、会计、旅游管理、图书情报、工程管理、审计等7个专业学位类别的考生,在满足调入专业报考条件,且初试成绩同时符合调出专业和调入专业在调入地区的全国初试成绩基本要求的基础上,可申请相互调剂,但不得调入其他专业;其他专业考生也不得调入以上专业。
四、调剂遴选规则
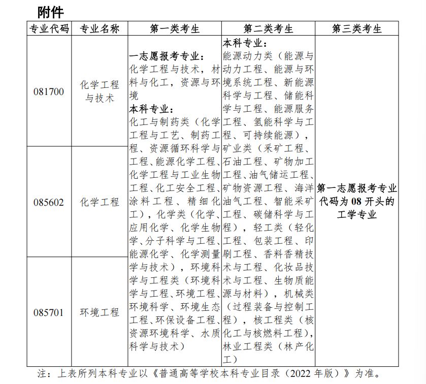
1.学院根据第一志愿报考专业、本科所学专业情况将考生分为三种类型(详见附件)进行遴选调剂。
2.同一调剂批次中,按三种类型的优先级从高到低遴选,优先级顺序依次为第一类考生、第二类考生、第三类考生;同一优先级内按考生初试总成绩从高到低遴选。
3.调剂批次原则上不超过3次,具体视招生计划和调剂生源情况而定。
4.对于申请调剂至125602项目管理专业的考生,根据调剂名额,按照初试总成绩由高到低的顺序遴选复试名单。
五、调剂工作程序
1.“调剂服务系统”将于4月8日0时开通。我校将通过调剂系统发布调剂专业和调剂名额。
2.符合调剂条件的考生须在学院规定时间内登录调剂系统,填报调剂志愿。
3.学院根据调剂余额、复试差额比例以及遴选规则择优遴选拟进入复试的考生。
4.研究生院对学院提交的拟进入复试的考生名单进行审核。学院通过调剂服务系统向审核合格的考生发送复试通知,并在本单位网站公示复试考生名单。
5.考生在规定时间内登录调剂服务系统接收复试通知。
6.学院组织调剂考生复试,确定拟录取名单,报研究生院审核后予以公示,并通过调剂服务系统向审核合格的考生发送待录取通知。
7.考生须在6小时内登录调剂服务系统确认待录取通知。
六、其他
1.调剂考生复试、体检、录取、申诉以及调剂工作信息公开和监督等事宜参照《yl8858永利集团yl8858永利集团2026年硕士研究生招生复试录取工作实施细则》执行。
2.调剂系统每次开放时间不低于12个小时。考生调剂志愿锁定时间为24小时。锁定时间结束后,如院系未明确受理意见,系统自动解除锁定,考生可继续填报其他志愿。
七、联系方式
咨询电话:029-88382693 冯老师、李老师
咨询QQ群:776466246
